近年来由于监管和市场逐步成熟,全球不同国家地区开始陆续向电子烟烟油和HNB产品征收从量税(按产品特定数量进行征税)和从价税(按照产品价格百分比进行征税)。税率区间从8%到57%都有,大多数在20%~25%。
全球市场监管趋势:
欧洲:
-
重管控和引导,不禁止;
-
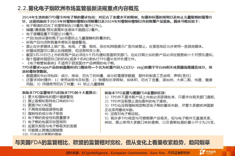
与美国FDA相比,欧盟的监管相对宽松,但呈收紧趋势,趋同烟草;
北美:
-
因青少年吸烟问题骤然收紧,PMTA监管落地中;
-
虽然监管趋严,但监管对电子烟的态度是认可的;
中国:
-
销售限制和税收监管是极高发生概率;
具体详情往下翻看图片资料:

























来源:天风证券,具体报告内容及相关风险提示等详见完整版报告

电子雾化与HNB产品都是新型电子产品,结构虽小,却融合应用多种材料、表面处理、芯片电子等技术工艺,而且雾化技术一直在不断更迭,供应链在逐步完善,为了促进供应链企业间有一个良好的对接交流,艾邦搭建产业微信群交流平台,欢迎加入;Vape e-cigarettes (VAPE) and Heat-Not-Burn e-cigarettes (HNB) are both emerging electronic products. Despite their compact size, they integrate various materials, surface treatment technologies, chip electronics, and other advanced technical processes. Moreover, atomization technology is constantly evolving and the supply chain is being progressively perfected. To facilitate good communication and networking among supply chain enterprises, Aibang has established an industry WeChat group communication platform and warmly welcomes interested enterprises to join.

